Index of /n8n/runners/arm64/python/Python-3.13.12/Doc/howto
Parent Directory
a-conceptual-overview-of-asyncio.rst
annotations.rst
argparse-optparse.rst
argparse.rst
clinic.rst
cporting.rst
curses.rst
descriptor.rst
enum.rst
free-threading-extensions.rst
free-threading-python.rst
functional.rst
gdb_helpers.rst
index.rst
instrumentation.rst
ipaddress.rst
isolating-extensions.rst
logging-cookbook.rst
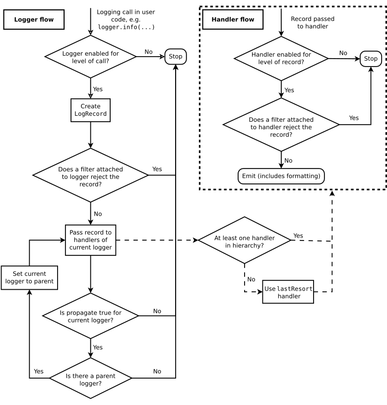
logging.rst
logging_flow.png
logging_flow.svg
mro.rst
perf_profiling.rst
pyporting.rst
regex.rst
sockets.rst
sorting.rst
timerfd.rst
unicode.rst
urllib2.rst